3. การให้บริการรับทำวิจัย (รับจ้างวิจัย) หมวด 1

 
เอกสารดำเนินโครงการและลงนามในสัญญาจ้าง
เอกสารดำเนินโครงการและลงนามในสัญญาจ้าง Created by อ้อมใจ คงศักดิ์ไพบูลย์

ข้อควรปฏิบัติในการดำเนินโครงการบริการวิชาการสำหรับส่วนงาน/นักวิจัย
ข้อควรปฏิบัติในการดำเนินโครงการบริการวิชาการสำหรับส่วนงาน/นักวิจัย Created by อ้อมใจ คงศักดิ์ไพบูลย์ เปิดดูแล้ว 317 ครั้ง Preview

ข้อบังคับฯ ว่าด้วยหลักเกณฑ์การให้บริการรับทำวิจัยและให้บริการทางวิชาการ พ.ศ. 2561
ข้อบังคับฯ ว่าด้วยหลักเกณฑ์การให้บริการรับทำวิจัยและให้บริการทางวิชาการ พ.ศ. 2561 Created by อ้อมใจ คงศักดิ์ไพบูลย์ เปิดดูแล้ว 185 ครั้ง

ขั้นตอนการดำเนินการรับจ้างวิจัยฯ หมวด 1 ของคณะฯ
Created by อ้อมใจ คงศักดิ์ไพบูลย์ เปิดดูแล้ว 198 ครั้ง

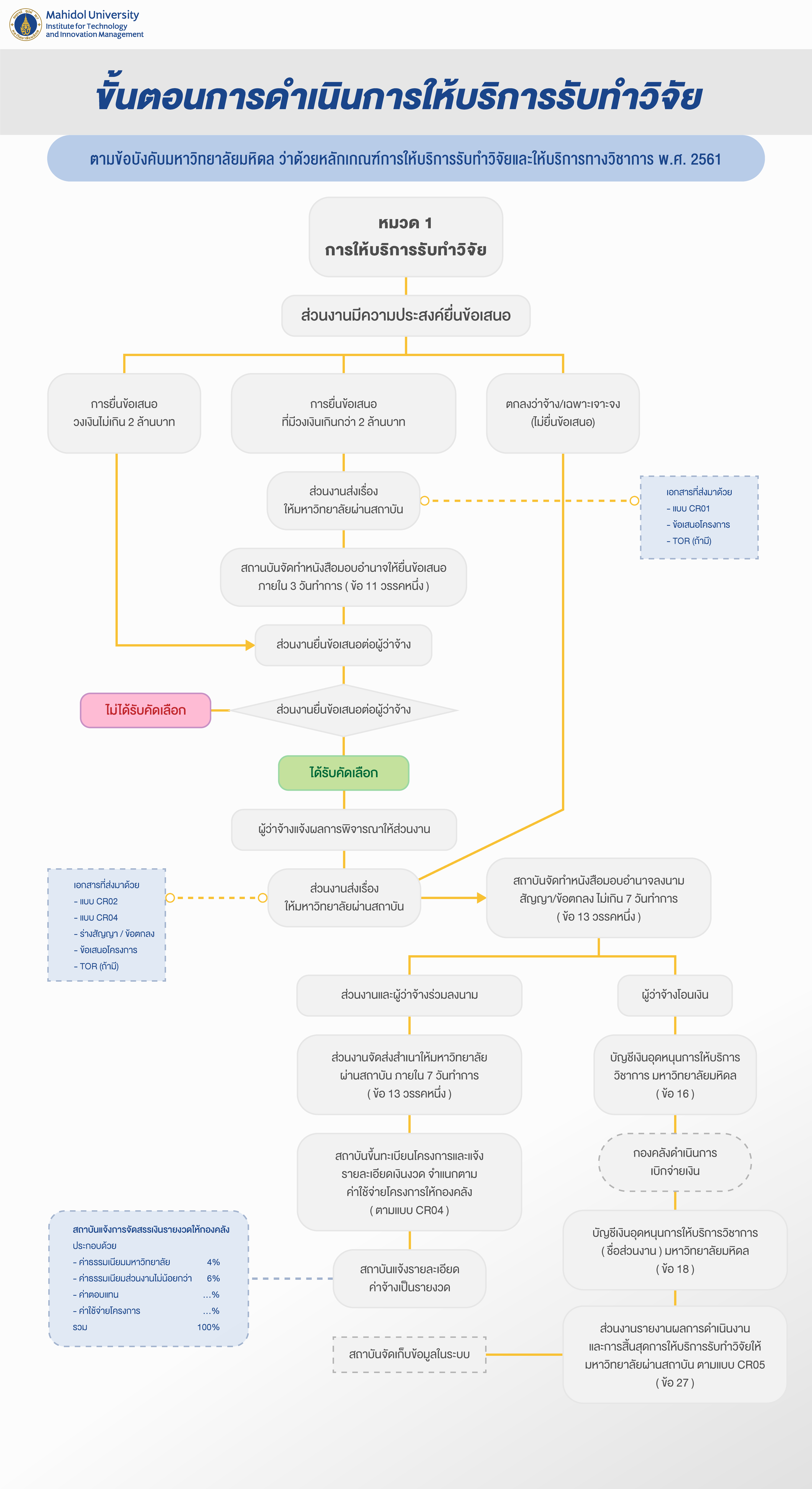
ขั้นตอนการดำเนินการให้บริการรับทำวิจัย หมวด 1 ของมหาวิทยาลัย
Created by อ้อมใจ คงศักดิ์ไพบูลย์ เปิดดูแล้ว 186 ครั้ง Preview

ตัวอย่างแบบฟอร์มข้อมูลหลักผู้ขาย
แบบฟอร์มข้อมูลหลักผู้ขาย Created by อ้อมใจ คงศักดิ์ไพบูลย์ เปิดดูแล้ว 328 ครั้ง

แบบฟอร์ม CR04
ตารางแจกแจงงบประมาณจำแนกตามงบค่าใช้จ่ายของโครงการ…… (แหล่งทุนภายนอก) Created by อ้อมใจ คงศักดิ์ไพบูลย์ เปิดดูแล้ว 629 ครั้ง

แบบฟอร์มข้อมูลหลักผู้ขาย
Created by อ้อมใจ คงศักดิ์ไพบูลย์ เปิดดูแล้ว 410 ครั้ง

แบบฟอร์มงบประมาณค่าใช้จ่ายในโครงการ/ข้อเสนอด้านราคา
แบบฟอร์มงบประมาณค่าใช้จ่ายในโครงการ/ข้อเสนอด้านราคา Created by อ้อมใจ คงศักดิ์ไพบูลย์ เปิดดูแล้ว 24 ครั้ง

แบบฟอร์มตรวจสอบการใช้ทรัพยากรชีวภาพ
Created by อ้อมใจ คงศักดิ์ไพบูลย์ เปิดดูแล้ว 153 ครั้ง

แบบฟอร์มบันทึกข้อตกลงร่วมกับบริษัท (บริษัทมีแบบฟอร์มให้ใช้ของบริษัท)
แบบฟอร์มรับจ้างวิจัยร่วมกับบริษัท Created by อ้อมใจ คงศักดิ์ไพบูลย์ เปิดดูแล้ว 374 ครั้ง

แบบฟอร์มร่างข้อเสนอโครงการ
แบบฟอร์มร่างข้อเสนอโครงการ Created by อ้อมใจ คงศักดิ์ไพบูลย์ เปิดดูแล้ว 21 ครั้ง

แบบฟอร์มร่างสัญญาจ้าง (ฉบับภาษาไทย)
แบบฟอร์มร่างสัญญาจ้าง โครงการให้บริการรับทำวิจัยและให้บริการทางวิชาการ Created by อ้อมใจ คงศักดิ์ไพบูลย์ เปิดดูแล้ว 156 ครั้ง

ประกาศคณะเภสัชศาสตร์ เรื่อง หลักเกณฑ์และอัตราการจัดสรรเงินจากการให้บริการรับทำวิจัย พ.ศ.2565
หลักเกณฑ์และอัตราการจัดสรรเงินจากการให้บริการรับทำวิจัย Created by อ้อมใจ คงศักดิ์ไพบูลย์ เปิดดูแล้ว 439 ครั้ง

ประกาศมหาวิทยาลัย เรื่องหลักเกณฑ์และอัตราการจัดเก็บค่าธรรมเนียมการให้บริการวิชาการรับทำวิจัย
ประกาศหลักเกณฑ์และอัตราการจัดเก็บค่าธรรมเนียม (รับจ้างวิจัย) Created by อ้อมใจ คงศักดิ์ไพบูลย์ เปิดดูแล้ว 254 ครั้ง

ประกาศหลักเกณฑ์ราคากลาง การจ้างที่ปรึกษาฉบับใหม่ (มีนาคม 2569)
ประกาศหลักเกณฑ์ราคากลาง การจ้างที่ปรึกษาฉบับใหม่ (มีนาคม 2569) Created by อ้อมใจ คงศักดิ์ไพบูลย์ เปิดดูแล้ว 3 ครั้ง

ร่างสัญญา/บันทึกข้อตกลงการเก็บรักษาข้อมูลที่เป็นความลับ (ENG)
MU-NDA-NON-DISCLOSURE AGREEMENT Created by อ้อมใจ คงศักดิ์ไพบูลย์ เปิดดูแล้ว 379 ครั้ง

ร่างสัญญา/บันทึกข้อตกลงการเก็บรักษาข้อมูลที่เป็นความลับ (THAI)
ร่างสัญญา/บันทึกข้อตกลง Created by อ้อมใจ คงศักดิ์ไพบูลย์ เปิดดูแล้ว 279 ครั้ง

วิธีการคิดค่าธรรมเนียมการให้บริการรับทำวิจัย (รับจ้างวิจัย)
Created by อ้อมใจ คงศักดิ์ไพบูลย์ เปิดดูแล้ว 184 ครั้ง Preview

อัตราค่าธรรมเนียมรับจ้างวิจัยคณะเภสัชศาสตร์ ภาครัฐ และภาคเอกชน
อัตราค่าธรรมเนียมรับจ้างวิจัย ภาครัฐ และเอกชน Created by อ้อมใจ คงศักดิ์ไพบูลย์ เปิดดูแล้ว 155 ครั้ง


  โปรด Login หากต้องการเพิ่มหรือแก้ไขไฟล์